Nature:大脑“守护神”细胞被发现!阿尔茨海默病治疗迎来新曙光
来源:生物谷原创 2025-11-10 11:09
这项发现拓展了我们对小胶质细胞可塑性的认知;相关研究结果从机制上解释了为何降低PU.1水平与阿尔茨海默病风险降低相关,而我们正在从遗传关联走向功能阐释。
目前,全球有超过 5500 万人患有痴呆症,其中阿尔茨海默病(AD)是最常见的类型,随着人口老龄化加剧,这个数字预计在 2050 年将激增至 1.39 亿。尽管数十年来科学家们不懈探索,阿尔茨海默病的治疗依然举步维艰,传统靶向淀粉样蛋白斑块的疗法屡屡受挫。
近年来,研究焦点逐渐从斑块本身转向了大脑中的常驻免疫细胞——小胶质细胞,这些细胞本是大脑的 “守护者”,负责清除病原体和细胞碎片,但在阿尔茨海默病中,它们却会分化出两种极端状态:一部分变得亢进,释放大量炎症因子损伤神经元;另一部分则保持冷静,甚至主动抑制炎症。有没有可能,唤醒小胶质细胞的 “保护本能”,让它们从内部分化从而阻止疾病恶化?
近日,美国西奈山伊坎医学院、德国马克斯普朗克衰老生物学研究所等机构的科学家们在《Nature》发表重磅研究,给出了肯定答案。

发现“守护神”细胞:PU.1low CD28+ 小胶质细胞
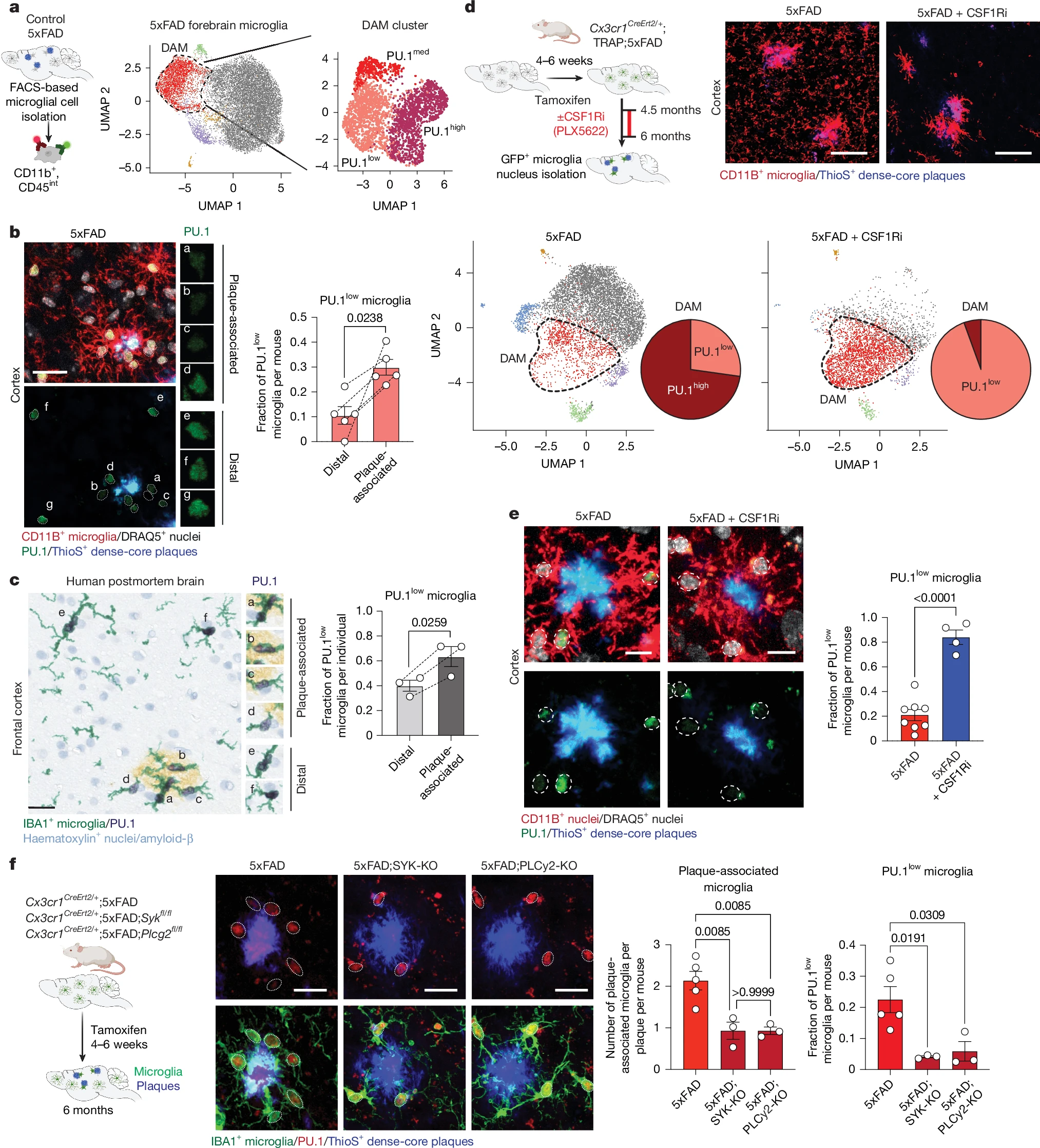
文章中,研究人员通过分析阿尔茨海默病小鼠模型、人类细胞及脑组织样本,发现了一群特殊的保护性小胶质细胞。这群细胞的标志是:1)低表达转录因子PU.1;2)高表达淋巴样受体CD28。尽管这群细胞在斑块周围只占少数,却能发挥“四两拨千斤”的作用,显著抑制神经炎症且能减缓淀粉样斑块积累和tau蛋白扩散。
PU.1-CD28轴如何发挥作用?
研究团队进一步拆解了PU.1-CD28轴的工作机制:PU.1是调控小胶质细胞状态的 “总开关”,当小胶质细胞接触到淀粉样斑块后,会通过 SYK-PLCγ2 信号通路下调PU.1表达,进而激活CD28等免疫调节受体的表达;CD28则是保护功能的 “关键执行者”,研究人员在小鼠模型中特异性敲除小胶质细胞的CD28后,发现大脑内炎症反应大幅加剧,淀粉样斑块负荷显著增加,证实CD28是维持小胶质细胞保护态的核心分子。
更重要的是,这项研究还为早先的人体遗传发现提供了机制支撑:编码PU.1的SPI1基因存在一种保护性变异,能降低PU.1在髓系细胞中的表达,携带这种变异的人群不仅阿尔茨海默病发病风险更低、发病年龄更晚,其大脑中CD28+的保护性小胶质细胞比例也更高。

斑块相关小胶质细胞包含一个PU.1low亚群
为什么说这项研究“颠覆认知”?
(1)发现新型保护性细胞亚群:首次明确鉴定出PU.1low CD28+ 小胶质细胞具有神经保护功能,颠覆了“小胶质细胞只会促进疾病”的传统认知。
(2)跨界借鉴免疫学智慧:CD28是免疫学家熟知的T细胞激活关键分子,如今发现其也在大脑免疫中扮演重要角色,体现了“免疫调节逻辑跨细胞通用”的深刻洞察。
(3)为免疫疗法开辟新路:研究提示,未来或可通过药物调节PU.1-CD28轴促使小胶质细胞从“破坏态”转向“保护态”,从而为阿尔茨海默病的免疫治疗提供新靶点。
从“对抗”到“引导”的治疗哲学转型
研究者Anne Schaefer教授表示,小胶质细胞在阿尔茨海默病中并非只是破坏者,其也可以成为大脑的保护者,这项发现拓展了我们对小胶质细胞可塑性的认知;相关研究结果从机制上解释了为何降低PU.1水平与阿尔茨海默病风险降低相关,而我们正在从遗传关联走向功能阐释。
令人惊讶的是,长期以来免疫学家认为专属于B细胞和T细胞的分子竟然也调节小胶质细胞活性,这为阿尔茨海默病的免疫治疗策略铺平了道路。这项研究不仅发现了一群具有保护功能的小胶质细胞,更揭示了一个更深层的治疗哲学,与其试图消灭所有异常细胞,不如引导它们回归正轨。
未来,我们或许不再只是盲目清除淀粉样斑块,而是通过调节大脑内部的免疫对话唤醒小胶质细胞的“守护本能”,让其从内而外地筑起一道防线。(生物谷Bioon.com)
参考文献:
Ayata, P., Crowley, J.M., Challman, M.F. et al. Lymphoid gene expression supports neuroprotective microglia function. Nature (2025). doi:10.1038/s41586-025-09662-z
版权声明 本网站所有注明“来源:生物谷”或“来源:bioon”的文字、图片和音视频资料,版权均属于生物谷网站所有。非经授权,任何媒体、网站或个人不得转载,否则将追究法律责任。取得书面授权转载时,须注明“来源:生物谷”。其它来源的文章系转载文章,本网所有转载文章系出于传递更多信息之目的,转载内容不代表本站立场。不希望被转载的媒体或个人可与我们联系,我们将立即进行删除处理。